蘇州中泰機(jī)電科技有限公司官網(wǎng)https://www.teenagedreamhotel.cn
液壓缸的定義
工作原理
液壓缸的分類
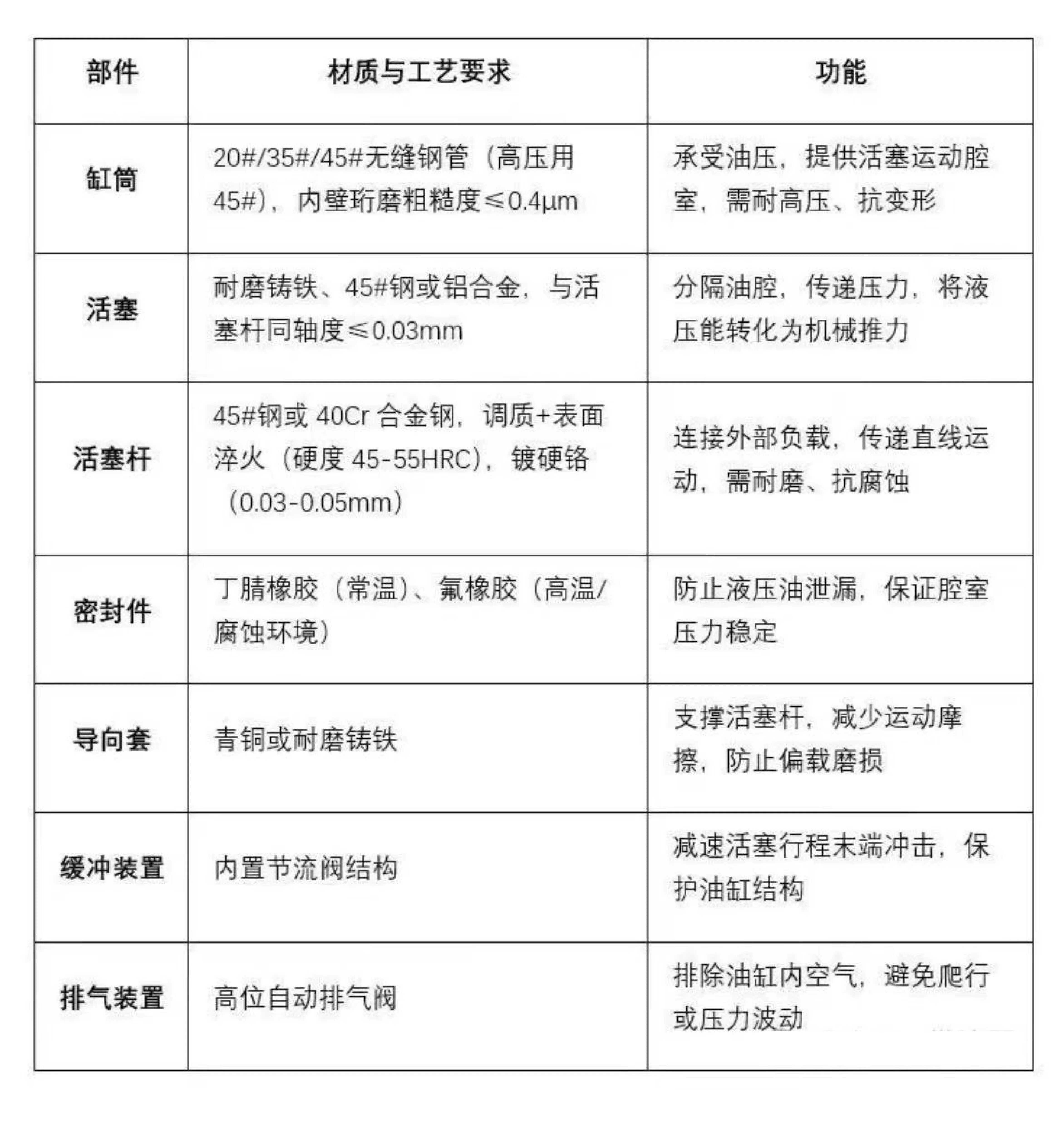
液壓缸的典型結(jié)構(gòu)
各組成部分及作用
Tel: 0512-67571380
手機(jī):18020288717,18012787963 (微信同號)
Email: [email protected], [email protected]
Fax: 0512-67571631
工作時間: 周一至周五 08:30 - 17:15